2020年10月29日0時至24時:
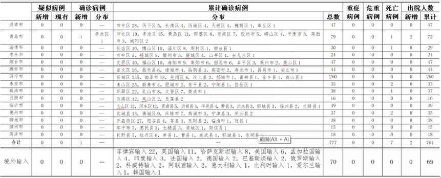
山東新增本地確診病例1例。累計報告確診病例777例,死亡7例。新增治愈出院病例2例,累計治愈出院764例。
山東無新增境外輸入疑似病例、確診病例。累計報告境外輸入確診病例70例,累計治愈出院69例。
山東無新增無癥狀感染者。正在隔離觀察治療的無癥狀感染者4例(境外輸入4例),出院1例。
今年以來全省共追蹤到密切接觸者26558人,目前尚有208人正在接受醫學隔離觀察。
詳見下表(單位:例):

備注:1.山東省本地病例按確診時醫院所在縣區統計,境外輸入病例單獨統計。
2.新增確診病例和無癥狀感染者具體情況由相關市衛生健康委進行通報。
圖集
【糾錯】
責任編輯:
薛濤