新華社北京3月14日電 3月12日晚,習近平主席應約打了一個重要電話,通話對象是聯合國秘書長古特雷斯。

2019年6月28日,國家主席習近平在大阪會見聯合國秘書長古特雷斯。新華社記者龐興雷攝
新冠肺炎疫情發生后,古特雷斯秘書長曾給習主席寫信表達慰問,還多次在公開場合對中國抗疫努力表示支持。
這一次,習主席同這位聯合國掌門人以通話方式直接溝通交流,從兩個時間點看,具有特別意義。
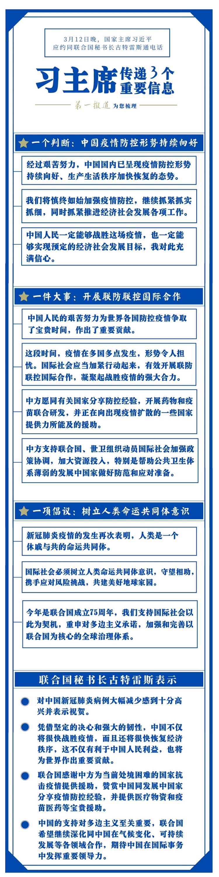
一是經過艱苦努力,中國疫情防控形勢發生積極向好變化,取得階段性重要成果。下一步中國怎么做,世界格外關注。
二是疫情在多國多點發生,形勢令人擔憂。這次通話前,世界衛生組織剛剛宣布,新冠肺炎疫情可稱為“大流行”。如何推動疫情防控國際合作,世界期待中國貢獻、中國智慧。
一個判斷 一件大事 一項倡議
疫情暴發以來,習主席已應約同10多個國家領導人通話。這一次的“電話外交”,信息十分豐富。
新華社3月12日晚播發的《習近平同聯合國秘書長古特雷斯通電話》通稿,一共900多字。
“第一報道”梳理出3大要點:一個判斷,一件大事,一項倡議。

對這件大事,習主席十分關心
對疫情防控國際合作這件大事,習主席一直十分關心。此前,在內外事活動中,他曾多次提及。這一次同古特雷斯通電話,習主席有更明確闡述。
習主席特別提到3組關鍵詞:
一是行動和合力。習主席說:“國際社會應當加緊行動起來,有效開展聯防聯控國際合作,凝聚起戰勝疫情的強大合力。”
二是分享和援助。習主席表示:“中方愿同有關國家分享防控經驗,開展藥物和疫苗聯合研發,并正在向出現疫情擴散的一些國家提供力所能及的援助。”
三是支持和協調。習主席特別強調發揮聯合國、世衛組織等多邊組織作用,他說:“中方支持聯合國、世衛組織動員國際社會加強政策協調,加大資源投入,特別是幫助公共衛生體系薄弱的發展中國家做好防范和應對準備。”
知行合一,行勝于言。在全球抗疫斗爭中,中國采取五方面舉措加強同國際社會合作,包括同世衛組織和國際社會加強溝通協調、同世界各國開展抗疫經驗分享和交流、向有需要的國家派遣醫療專家團隊、向國際社會提供防疫物資援助以及同各方開展科技合作等。
在同習主席通話中,古特雷斯對全球抗疫斗爭中的中國貢獻給予了高度評價。他說:“聯合國感謝中方為當前處境困難的國家抗擊疫情提供援助,贊賞中國同發展中國家分享疫情防控經驗,并提供醫療物資和疫苗醫藥等寶貴援助。”
習主席提出的這一理念,成為全球抗疫行動中的“熱詞”
正如習主席所說,“新冠肺炎疫情的發生再次表明,人類是一個休戚與共的命運共同體”。在這場全球抗疫行動中,“人類命運共同體”理念被反復提及:
——日本前首相鳩山由紀夫:
“前段時間,從日本運送到中國的援助物資上寫著‘山川異域,風月同天’。這句話的意思是,就算生活在不同的地方,大家也命運與共。我們是命運共同體,希望所有人都能渡過難關。”
——法國巴黎第八大學教授皮埃爾·皮卡爾:
“病毒無國界,各國民眾、醫務人員和科研人員面對疫情所展現出的團結與協作,體現了人類命運共同體理念已深入人心。”
——俄羅斯人民友誼大學副教授季莫費耶夫:
“這次疫情拉近了人與人的距離,讓人們對人類命運共同體理念擁有更清晰的認識。”
——意大利洛倫佐·梅迪奇國際關系研究所專家法比奧·馬西莫·帕倫蒂:
“疫情暴發以來,中意兩國互相支持,很好詮釋了命運共同體理念。”
……
2015年9月,習主席出席聯合國成立70周年系列峰會,面向世界全面闡述人類命運共同體理念。這次同古特雷斯通話,他再次發出樹立命運共同體意識的倡議:
“國際社會必須樹立人類命運共同體意識,守望相助,攜手應對風險挑戰,共建美好地球家園。”

2015年9月28日,國家主席習近平在紐約聯合國總部出席第70屆聯合國大會一般性辯論并發表題為《攜手構建合作共贏新伙伴 同心打造人類命運共同體》的重要講話。新華社記者龐興雷攝
守望相助,共克時艱;攜手合作,命運與共。
在這場突如其來的疫情中,世界對習主席提出的人類命運共同體理念有了更強烈感觸、更深刻思考。
它不是遙不可及的愿景,它是攜手應對風險挑戰的有力武器,是共建美好地球家園的必由之路。(記者:王雅晨、鄭開君、陳杉;制圖:陳杉;編輯:郝薇薇、唐志強、劉陽)

